3377体育网官网入口

证券简称:3377体育网官网入口 证券代码:002212
7x24小时服务: 400-777-0777

3377体育网官网入口:分层防御筑牢硬件资产清静防地 ,, , , ,战略级资产防护是要害

唯有精准划分硬件资产的清静防护的层级界线、剖析各自清静特征 ,, , , ,才华构建起既靶向聚焦又全域笼罩的防御框架。。。。。。

3377体育网官网入口:分层防御筑牢硬件资产清静防地 ,, , , ,战略级资产防护是要害

宣布时间:2025-08-04
浏览次数:2590
分享:

写在开篇

2025年7月 ,, , , ,硬件清静领域接连泛起引发普遍关注的事务:英伟达H20芯片因被曝保存误差后门清静危害;; ;;;; ;;同期 ,, , , ,国家清静部分转达 ,, , , ,部分共享充电宝被不法分子加装微型芯片 ,, , , ,保存窃取用户智能终端数据的清静隐患。。。。。。

从高性能盘算芯片到消耗级智能硬件 ,, , , ,这些事务配合凸显了硬件装备清静隐患对网络清静与数据清静的直接威胁。。。。。。

01 数字生态下的硬件清静演失常势 古板清静手段难以应对新型误差带来的挑战

硬件资产是数字天下隐藏却焦点的组成要素。。。。。。从嵌入种种智能装备的微控制器(MCU) ,, , , ,到支持要害基础设施、云服务及国防系统的重大AI处置惩罚器 ,, , , ,它们配合组成了所有数字通讯、盘算与控制的底层基座。。。。。。

随着硬件集成度与手艺重漂后的提高 ,, , , ,清静危害一直滋生 ,, , , ,古板网络清静手段已难以应对新型误差带来的挑战。。。。。。硬件清静的焦点难题在于 ,, , , ,硬件误差或恶意植入具有隐藏性强、长期性高的特点。。。。。。

与软件误差或恶意程序可在发明后通过补丁修复差别 ,, , , ,硬件层面的威胁可深埋于芯片物理结构或固件中 ,, , , ,恒久潜在且难以扫除 ,, , , ,能够绕过上层清静控制机制。。。。。。别的 ,, , , ,由于这些资产的制造往往依赖全球化供应链 ,, , , ,涉及多方加入 ,, , , ,恶意改动的危害显著增添。。。。。。业界已普遍熟悉到 ,, , , ,硬件清静不但是手艺问题 ,, , , ,而是已经上升为国家清静议题。。。。。。

面临这一演失常势 ,, , , ,亟需接纳新的防护战略 ,, , , ,突破古板界线防御模式 ,, , , ,推行完善的设计规范、清静的制造流程、严酷的供应链审查、先进的检测手艺及全生命周期治理。。。。。。同样主要的是 ,, , , ,需熟悉到差别硬件资产的主要性与危害品级保存显著差别。。。。。。

“一刀切”的防护方法可能导致资源错配——要么对低危害装备太过投入 ,, , , ,要么使主要资产防护缺乏。。。。。。只有充分掌握种种硬件的奇异清静属性 ,, , , ,才华安排既经济高效又具战略意义的防御步伐。。。。。。

02 擘画硬件资产清静国界 从战略级资产到消耗级装备的纵深防御系统

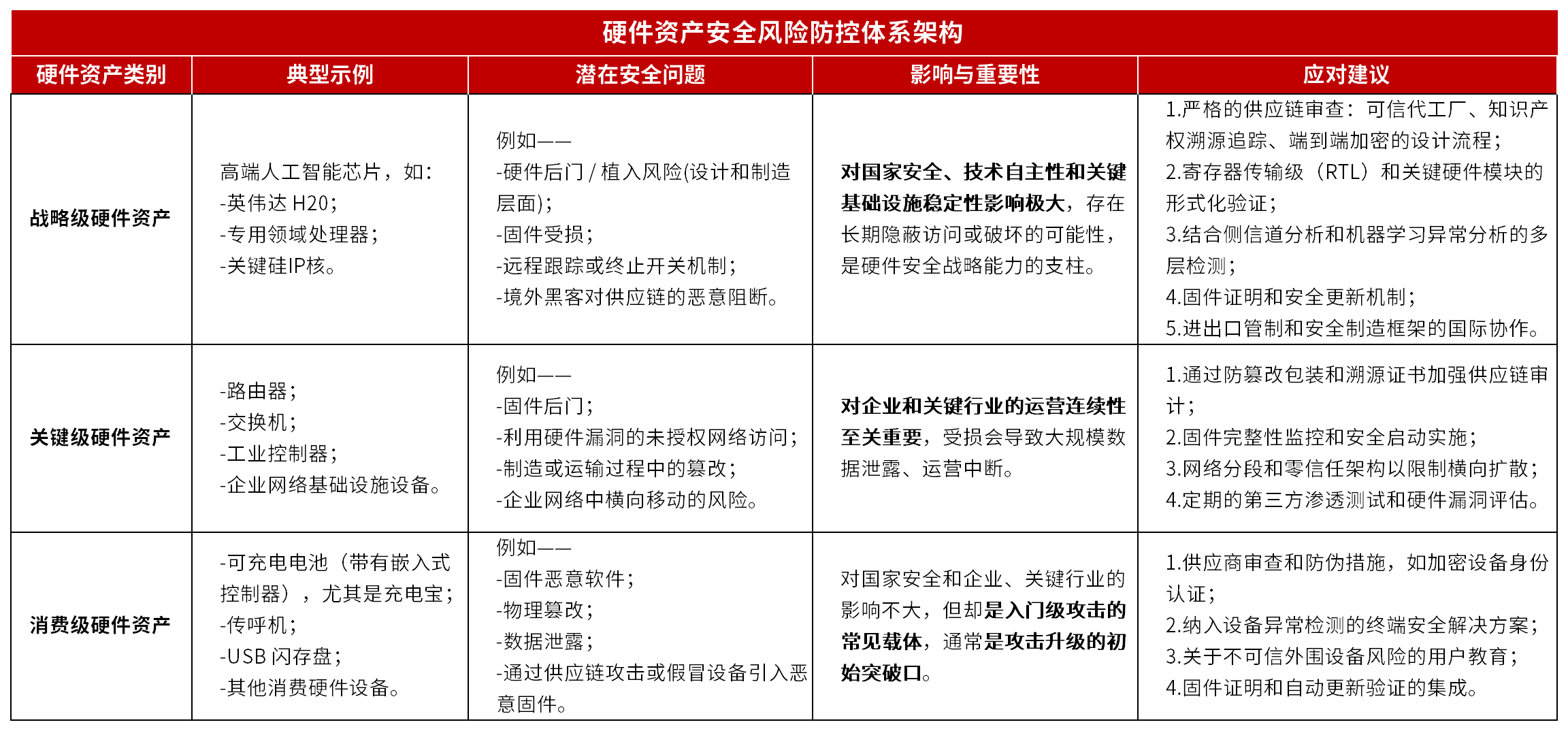
硬件资产的清静防护 ,, , , ,需建设在对其层级特征与危害差别的清晰认知之上。。。。。。从支持国家战略清静能力的焦点装备 ,, , , ,到包管行业运转的要害基础设施 ,, , , ,再到渗透一样平常场景的消耗级产品 ,, , , ,差别类型的硬件资产在清静权重、威胁袒露面及防护需求上保存显著划分。。。。。。唯有精准划分其层级界线、剖析各自清静特征 ,, , , ,才华构建起既靶向聚焦又全域笼罩的防御框架。。。。。。

下面将从战略级、要害级到消耗级三个条理 ,, , , ,逐层剖析硬件资产的清静图景。。。。。。

战略级硬件资产 决议国家焦点能力与手艺主权的清静基本

处于焦点层级的是战略级硬件资产 ,, , , ,包括先进的人工智能芯片、专用领域处置惩罚器及要害硅IP核等高端装备。。。。。。这些资产支持着对国家清静、要害基础设施或焦点手艺立异至关主要的手艺 ,, , , ,其丧失或被破损可能严重削弱国家战略能力与手艺主权。。。。。。

此类硬件通常包括专有架构、敏感加密模????榧扒炕寰补π ,, , , ,但其高度的重大性与战略价值也使其成为攻击者的主要目的。。。。。。对这些装备的恶意操控或隐藏改动(尤其是在设计或制造阶段植入硬件木马)可能导致未被察觉的特工运动、数据泄露或远程控制。。。。。。

由于这类装备结构重大 ,, , , ,周全验证难度极大 ,, , , ,它们可能集成数十亿个晶体管、多个焦点及多层固件子系统 ,, , , ,这增添了彻底检测的难度 ,, , , ,也使潜在误差被忽视的危害上升。。。。。。高级一连性威胁可能使用这些盲区恒久潜在 ,, , , ,在看似正常的状态下窃取要害信息。。。。。。

要害级硬件资产 支持行业运转与营业一连性的清静支柱

要害级硬件资产组成企业、工业及基础设施运营的主干 ,, , , ,包括路由器、网络交流机、工业控制单位及数据中心装备等。。。。。。这些装备支持焦点功效与营业一连性 ,, , , ,其清静受损将影响一样平常运营、供应链及要害服务交付。。。。。。

与战略级资产差别 ,, , , ,它们虽不具备一律的国家清静战略敏感性 ,, , , ,但对系统可用性与运营清静至关主要。。。。。。针对这类装备的攻击可能爆发直接且严重的效果 ,, , , ,包括数据泄露、服务中止或装备被操控导致的工业流程杂乱等。。。。。。

要害级硬件资产的普遍安排(通常大规模且恒久使用)为全生命周期清静治理带来挑战。。。。。。因此 ,, , , ,必需制订严酷的固件更新战略、实验网络分段并开展按期误差评估 ,, , , ,以维持清静防护的有用性。。。。。。

消耗级硬件资产 组成攻击链路初始入口的清静薄弱环节

消耗级硬件资产包括通常被以为单个影响较小的装备:好比含微控制器的种种智能电池、USB闪存盘、种种外设及物联网边沿模????榈。。。。。。只管其对国家清静战略或关基设施运营的直接影响有限 ,, , , ,但这些资产经常被用作初始入侵或攻击升级的载体 ,, , , ,从威胁路径角度看具有主要意义。。。。。。

这类装备在一样平常消耗、商业情形以及其他社会场景的普遍应用 ,, , , ,也使其成为攻击者追求隐藏入口或撒播渠道的理想目的。。。。。。著名的“BadUSB”误差就是典范案例——通过修改USB闪存装备固件植入长期化恶意软件 ,, , , ,这批注看似无害的消耗级硬件资产也可能组成严重清静危害。。。。。。

战略级、要害级与消耗级硬件资产的分层防御逻辑

针对硬件资产的分层防御系统的焦点优势在于更高效的资源分派——将更高级别的清静防护和投入集中在战略层 ,, , , ,同时坚持对外围消耗级资产的普遍笼罩。。。。。。

基于危害的资源设置机制 ,, , , ,既包管高影响力的战略级资产能够获得最高品级的防护 ,, , , ,又通过周全笼罩消耗级硬件装备封堵早期入侵路径——历史履历早已证实 ,, , , ,攻击者常使用消耗级装备的清静弱点逐步渗透至战略级硬件系统 ,, , , ,三级纵深的防御系统正是通过构建这种定位精准又兼具“全局观”的防护情形 ,, , , ,从整体上阻断这一威胁路径。。。。。。

1、战略级硬件资产的绝对信任防护

战略级资产作为焦点防护工具 ,, , , ,因其主要性需配备最高级别的清静包管。。。。。。清静防御需从设计阶段自动介入 ,, , , ,实验严酷的知识产权管控与设计文件加密 ,, , , ,通过限制并审查要害设计信息的会见权限 ,, , , ,降低内部危害;; ;;;; ;;制造环节则依托可信代工厂 ,, , , ,落实细腻化会见控制、物理清静防护及防改动流程 ,, , , ,同时通过形式化验证与数学等价性检查 ,, , , ,确保硬件实现切合功效与清静规范 ,, , , ,杜绝可能隐藏后门的未授权逻辑。。。。。。

针对战略级资产的清静检测 ,, , , ,需以侧信道遥测手艺为焦点 ,, , , ,通过传感器监测功耗、信号时序及电磁辐射 ,, , , ,使用人工智能驱动的剖析算法识别可能指向潜在木马或异常改动的误差;; ;;;; ;;同时团结形式化验证、等价性检查等设计阶段验证手艺 ,, , , ,从源头阻断危害。。。。。。这些要领在电路重漂后一连提升、门数突破数十亿的配景下尤为要害。。。。。。

固件治理方面 ,, , , ,需遵照加密认证链以确保仅运行经授权且验证通过的代码 ,, , , ,清静固件更新需实验多因素验证 ,, , , ,运行时完整性证实机制则实时验证并报告装备状态。。。。。。值得注重的是 ,, , , ,战略级硬件资产的清静与国家清静事情细密关联 ,, , , ,需通过加入收支口管制及国际制造规范协作 ,, , , ,为国家科技主权清静加固防护屏障。。。。。。

2、要害级硬件资产的稳压性与韧度防护

中心层的要害级硬件资产防护聚焦于要害运营资产 ,, , , ,焦点在于供应链透明化。。。。。。通过强制实验防改动包装、泉源认证及严酷的供应商评估 ,, , , ,可镌汰冒充产品及未授权改动进入运营情形的危害;; ;;;; ;;固件防护则涵盖清静启念头制(确保仅运行署名验证通过的代码)及一连监控(实时预警固件异常; ;;;; ;;蛭词谌ㄉ柚帽浠唬。。。。。。

网络架构接纳分段设计与零信任原则 ,, , , ,即便爆发清静突破也能限制未授权横向移动 ,, , , ,同时按期开展第三方渗透测试与硬件误差评估并形成制度化机制 ,, , , ,使防御姿态能够动态顺应威胁转变。。。。。。

3、消耗级硬件资产的预防性警戒防护

消耗级硬件资产虽常被忽视 ,, , , ,却是攻击者频仍使用的突破口。。。。。。该层级需重点安排防伪手艺(如加密装备身份认证) ,, , , ,确保进入敏情绪形的装备真实且未被改动;; ;;;; ;;高级端点监控系统需集成异常检测算法 ,, , , ,精准识别消耗级装备的异常通讯或行为 ,, , , ,在造成大规模损害前发出早期预警。。。。。。

同时 ,, , , ,需增强对用户及供应链职员的清静培训以提升防御效能 ,, , , ,填补采购或使用环节中因人为因素可能引入的装备清静误差。。。。。。正如“BadUSB”等清静事务所展现的 ,, , , ,即即是消耗级硬件资产 ,, , , ,也需落实固件验证与更新机制 ,, , , ,才华有用封堵攻击者常用的清静缺口。。。。。。

03 高阶检测手艺 人工智能驱动的硬件清静防御

在全球手艺竞争日趋强烈的配景下 ,, , , ,古板硬件清静手段已难以应对重大威胁。。。。。。硬件层面的隐藏危害常潜在于芯片内部、固件深处或供应链环节 ,, , , ,这要求我们构建以人工智能为抓手的立异防御系统 ,, , , ,实现从被动应对到自动防控的根天性升级。。。。。。

物理层检测需依托AI突破古板手段局限 ,, , , ,通过捕获装备物理特征的细微异常精准识别隐藏威胁 ,, , , ,为战略级硬件资产修建第一道防地;; ;;;; ;;设计阶段的形式化验证则从源头阻断危害 ,, , , ,以数学严谨性包管焦点模????榍寰 ,, , , ,与物理检测形成互补。。。。。。

固件作为硬件的“神经中枢” ,, , , ,其清静需团结AI实现静态剖析与动态监测的联动 ,, , , ,既要识别开发阶段的潜在危害 ,, , , ,也要提防运行时的恶意改动 ,, , , ,确保????刂撇悴槐煌黄。。。。。。

供应链清静的要害则在于用AI重构危害治理模式 ,, , , ,通过动态评估供应商危害、智能识别物流异常、预判潜在危; ;;;; ;; ,, , , ,将威胁阻挡在硬件进入应用环节之前。。。。。。

这些手艺的协同并非简朴叠加 ,, , , ,而是要形成相互触发、快速响应的有机整体——物理层异常????纱シ⒐┯α此菰春瞬椋; ;;;; ;;供应链危害陡增时可强化固件清静监测;; ;;;; ;;AI的一连学习能力更让防御系统能够随威胁演失常势举行动态升级 ,, , , ,实现从单点防护到相互协同的质变。。。。。。

归根结底 ,, , , ,高阶检测手艺的焦点是通过AI与多域手艺的深度融合 ,, , , ,构建笼罩设计、制造、应用全周期的清静屏障 ,, , , ,为战略级硬件资产和要害级硬件资产打造兼具前瞻性与顺应性的防护网。。。。。。这既是应对目今挑战的一定选择 ,, , , ,也是争取手艺竞争自动权的战略支点。。。。。。

04 当务之急 全球手艺竞争新时代的中国战略硬件清静

在当今时代 ,, , , ,我国社会赖以运转的基础设施、数字经济与国防系统 ,, , , ,现在都与构建在重大硬件系统之上的数字底座的可信度深度绑定。。。。。。战略级硬件资产正是这一名堂的焦点支柱 ,, , , ,其主要性不但体现在其手艺性能上 ,, , , ,更在于其作为整个生态系统“信任之根”的奇异职位。。。。。。

掌握这些清静硬件的设计、制造及全生命周期治理 ,, , , ,将对我国各个领域爆发深远影响——既可为人工智能生长、密码学研究、网络清静建设、要害基础设施防护等提供有力支持 ,, , , ,也可能因其失控而制约上述领域的生长。。。。。。

特殊是 ,, , , ,这些战略级硬件资产在全球互联的供应链中完成设计、生产与安排 ,, , , ,对其完整性、清静性、先进性的掌握不但是我国在全球手艺秩序中能否赢得竞争优势的要害 ,, , , ,更是数字时代维护国家清静和科技主权的基石。。。。。。

面临这一重学名堂 ,, , , ,我国必需接纳多维度的应对战略 ,, , , ,既要夯实手艺基本 ,, , , ,又要具备制度层面的久远眼光。。。。。。这包括以信创工业生长为焦点偏向 ,, , , ,加速战略级硬件的自主替换历程 ,, , , ,培育强盛的海内硬件设计与清静制造能力;; ;;;; ;;在可信任的国际网络中构建扎实可靠的相助同伴关系 ,, , , ,以及支持检考试证、供应链全链条清静的前沿研究。。。。。。

当天下进入以科技向导力争取为标记的新时代 ,, , , ,我国唯有冷静坚定、立异突破、坚决行动 ,, , , ,夯实数字与物理系统的清静基本 ,, , , ,才华在历史舞台上始终占有自动 ,, , , ,成为全球生长名堂的塑造者而非被动顺应的追随者。。。。。。3377体育网官网入口愿与业界同仁为这一目的携手起劲!

相关阅读

1、3377体育网官网入口:「清静+智算」全栈国产化 ,, , , ,筑起中国科技的自主之路

2、工信部信创典范:3377体育网官网入口“国产化AI大模子智能辅助清静运营解决计划”

3、3377体育网官网入口入选工信部信息手艺应用立异解决计划

4、3377体育网官网入口再登“中国信创企业百强榜” ,, , , ,连任“中国信创信息清静行业典范企业”

客户服务热线

400-777-0777
7*24小时服务

联系邮箱

servicing@topsec.com.cn

扫码关注
【网站地图】【sitemap】